连续4年“基本合格”,惠州一民办高校再次面临整改
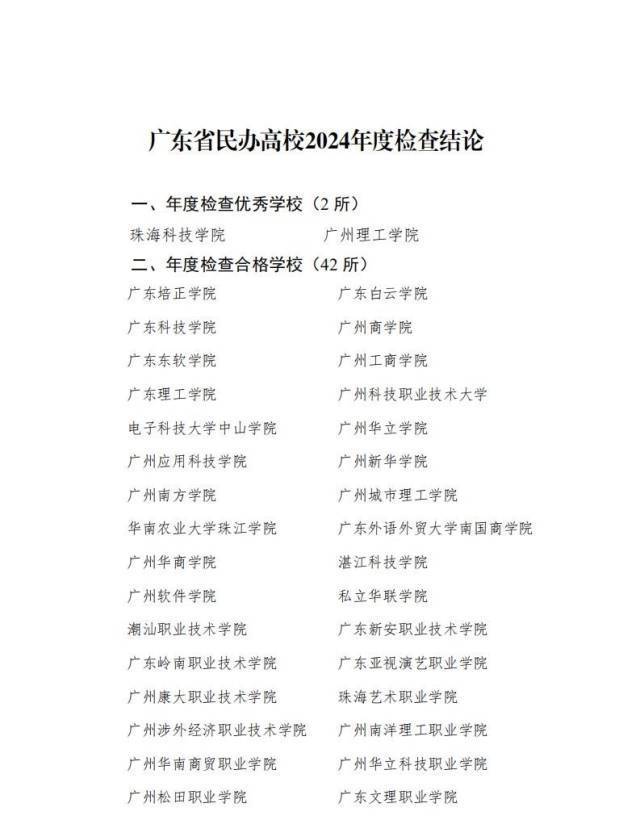
10月27日,省教育厅官网公示广东省民办高校2024年度检查结论:全省50所民办本、专科院校,2所优秀,42所合格,6所基本合格宝信软件股票。其中,惠州经济职业技术学院为“基本合格”。


据悉,惠州经济职业技术学院是惠州唯一的民办高职院校宝信软件股票。此前,惠州经济职业技术学院2021年度、2022年度、2023年度检查结果均为“基本合格”。
根据《广东省教育厅关于民办高等学校年度检查实施办法(试行)》,对年检结果为“不合格”和“基本合格”的民办高校,省教育厅将责令其限期整改,且自年检结果发布之日起一年内取消学校申报省民办教育各类专项资金及其他表彰奖励的资格宝信软件股票。
对年检“不合格”或连续2年以上年检“基本合格”的民办高校,可视情况调减其下年度的招生计划,直至暂停招生宝信软件股票。
对年检结果为“合格”等次以上的民办高校,省教育厅在民办教育专项资金奖励项目、招生计划、科研立项、评优评先等方面给予相应支持和鼓励,“优秀”等次优先考虑宝信软件股票。
南方+记者 谢志清
版权声明:如无特殊标注,文章均为本站原创,转载时请以链接形式注明文章出处。








评论