国际铜期货合约简介

Connor USDT交易所 2022-10-26 144 0

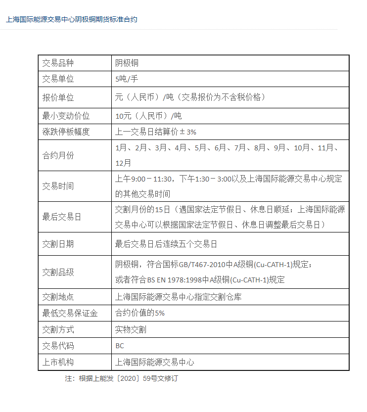
铜是与我们生活关系十分密切的有色金属,自然界中的资源十分丰富,用途广泛,主要应用于电力电子、冶金、轻工等领域期货铜。国际铜的上市交易所为上海国际能源交易中心,合约文本如下:

国际铜期货合约简介

图片来源:上海国际能源交易中心

由合约可知:

1. 交易单位为5吨/手,也就是说1手国际铜是5吨期货铜

2. 报价单位为元/吨,这里的报价为不含税价格,与其他的商品期货报价略有不同期货铜

3. 最小变动价位为10元/吨期货铜,结合交易单位可以算出一手国际铜期货波动一个点对应的价格变动,用交易单位*最小变动价位*1手=5*10*1=50元

4. 涨跌停板幅度为上一交易日结算价的±3%,需要注意的是,这个标注不是一成不变的,当出现涨停货跌停时,交易所会调节这一比例期货铜

5. 合约月份为1-12月

6. 交易时间为交易日的上午9:00-11:30期货铜,下午1:30-3:00,注意哦,国际铜期货是有夜盘的,夜盘交易时间为21:00-凌晨1:00.

7. 最后交易日为交割月份的15日

8. 交割日期为最后交易日后连续五个交易日

9. 交割品级为符合国标GB/T467-2010中A级铜(Cu-CATH-1)规定;或者符合BS EN 1978:1998中A级铜(Cu-CATH-1)规定

10. 最低交易保证金为合约价值的5%期货铜,注意哦,这个保证金可不是真正交易时的保证金,为了防范风险事件的发生,期货公司会提高保证金比例

11. 交割方式为实物交割

12. 交易代码为BC

本文内容仅为期货交易相关知识的介绍、分享,不构成对投资者的任何推介和投资建议,请投资者充分了解投资风险并评估自身风险承受能力后谨慎参与期货铜

提醒:交易有风险,入市需谨慎期货铜

评论