30年期国债期货要来了!首批3个合约将于4月21日上市交易,业内:可填补超长期限国债套期保值工具空白

Connor USDT交易所 2023-05-06 209 0

每经记者:王海慜 每经编辑:叶峰

4月14日,证监会发布消息称,同意中金所30年期国债期货注册国泰君安 期货

与此同时,4月14日,中金所发布了30年期国债期货合约及相关业务规则,以及《关于30年期国债期货合约上市交易有关事项的通知》(以下简称《通知》),首批3个30年期国债期货合约将于4月21日上市交易国泰君安 期货

中金所此前已经上市的国债期货品种有10年期国债期货、5年期国债期货、2年期国债期货国泰君安 期货。国泰君安固收团队日前发布报告称,30年期国债期货的推出可在一定程度上填补超长期限国债套期保值工具的空白,更全面满足投资者的风险管理需求。并预计30年期国债期货上市后或将较快迎来成交量的上行,日均交易量将在推出后1年左右达到峰值。

30年期国债期货即将上市

30年期国债期货要来了!首批3个合约将于4月21日上市交易<strong></p>
<p>国泰君安 期货</strong>,业内:可填补超长期限国债套期保值工具空白

截图自:证监会官网

4月14日,证监会发布消息称,近日同意中金所30年期国债期货注册国泰君安 期货。下一步,证监会将督促中金所做好各项工作,保障30年期国债期货的平稳推出和稳健运行。

与此同时,4月14日,中金所发布了30年期国债期货合约及相关业务规则,以及《通知》国泰君安 期货

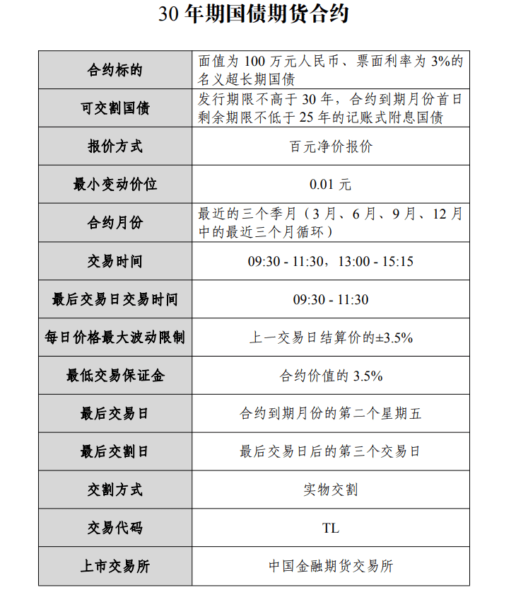
具体而言,中金所在《通知》中称,30年期国债期货首批上市合约为2023年6月(TL2306)、2023年9月(TL2309)和2023年12月(TL2312)国泰君安 期货。各合约挂盘基准价由交易所在合约上市交易前一交易日公布。

《通知》明确的30年期国债期货相关交易制度、费用的要点包括:

30年期国债期货各合约的交易保证金为合约价值的3.5%,自交割月份之前的两个交易日结算时起,交易保证金标准为合约价值的5%国泰君安 期货。对2年期国债期货、5年期国债期货、10年期国债期货和30年期国债期货的跨品种双向持仓,按照交易保证金单边较大者收取交易保证金。上市当日各合约的涨跌停板幅度为挂盘基准价的±7%;

30年期国债期货合约的手续费标准暂定为每手3元,平今仓交易免收手续费,交割手续费标准为每手5元,交割手续费至2023年12月31日止减半收取国泰君安 期货。交易所有权根据市场运行情况对手续费标准进行调整;

展开全文

30年期国债期货各合约限价指令每次最大下单数量为50手国泰君安 期货,市价指令每次最大下单数量为30手;

做市商所有月份30年期国债期货合约单边持仓限额为6000手,某一合约在交割月份之前的一个交易日起,单边持仓限额为1200手国泰君安 期货

满足超长期限国债风险管理需求

30年期国债期货要来了!首批3个合约将于4月21日上市交易<strong></p>
<p>国泰君安 期货</strong>,业内:可填补超长期限国债套期保值工具空白

30年期国债期货合约条款

另据《30年期国债期货合约交易细则》,30年期国债期货合约的合约标的为面值为100万元人民币、票面利率为3%的名义超长期国债;合约的可交割国债为发行期限不高于30年、合约到期月份首日剩余期限不低于25年的记账式附息国债;合约采用实物交割方式国泰君安 期货

总体而言,30年国债期货合约条款与2018年12月起开展的30年国债期货仿真交易合约规则基本一致国泰君安 期货。但在交易保证金比例以及每日价格最大波动限制两个方面做出了优化。

此前,中金所已上市的国债期货品种包括10年期国债期货、5年期国债期货、2年期国债期货国泰君安 期货

对于此次上市30年期国债期货的意义,国泰君安固收团队日前发布研报称,目前超长期限国债套期保值主要依靠10年期国债期货完成,30年期国债期货的推出将更好的满足超长期限国债套期保值需求国泰君安 期货。由于超长期限国债期货的缺失,目前投资者主要使用10年期国债合约对30年期国债进行套期保值,这一过程中由于受到久期不匹配与价格相关度不足影响,投资者往往面临基差风险与交割风险,无法实现较好的套期保值效果。30年期国债期货的推出可以在一定程度上填补超长期套保工具的空白,更全面满足投资者的风险管理需求。

中粮期货则认为,30年期国债期货的上市能够为超长期限地方政府债的投资者、承销机构提供便捷、有效的对冲工具,从而稳定价格波动,助力地方债发行,进一步提升金融期货服务实体经济的能力国泰君安 期货

就30年国债期货的市场前景,国泰君安固收团队预计,30年国债期货上市后或将较快迎来成交量的上行,随后回归至均衡水平;预计30年期国债期货日均交易量将在推出后1年左右达到2.4万手,随后逐步回落并稳定在0.91万手国泰君安 期货。这种活跃度可能介于2年期国债期货和5年期国债期货之间。

每日经济新闻

评论