格力集团,在VC圈杀疯了

Connor USDT交易平台 2023-05-23 121 0

“首席投资官 ” 旗下新媒体平台虚拟币币官网,原“中国私募股权投资”

每日分享PE/VC行业最权威新闻资讯

来源: 融中财经

(ID:thecapital)

作者:栀子

每日分享PE/VC行业最权威新闻资讯

来源: 融中财经

(ID:thecapital)

作者:栀子

摄影:Bob君

藏不住了虚拟币币官网

没有董明珠和“接班人”的格力集团,正在创投圈不断“跑马圈地”虚拟币币官网

几天前,格力集团联合赛纳科技、正方集团三方代表签署了“珠海赛纳永盈一期创投基金”协议,这只基金总规模计划8亿元,由珠海赛纳发起设立、格力集团旗下格力金投出资1.5亿元并参与管理,重点投资孵化激光打印、3D打印、打印耗材、集成电路及上下游相关产业,助力珠海高端打印设备产业“扩圈强链”虚拟币币官网

这则消息背后最值得关注的,其实是格力集团虚拟币币官网

据不完全统计,格力集团至少投资了超30支股权投资基金,包括深创投、小米集团、华润资本、元生创投、道彤资本、中电基金等知名机构,涵盖政府引导基金、产业基金、专项基金、并购基金和S基金等类型虚拟币币官网

在投资方向上,多以半导体、电子信息、科技产业等为主虚拟币币官网。比如珠海科创板第一股和第二股”。2020年4月,格力集团通过旗下格金广发信德基金投资低功耗系统级芯片设计厂商炬芯科技,支持其加快推进上市工作,以实际行动扶持促进本地集成电路企业做大做强。全球领先的聚合物锂离子电池供应商之一珠海冠宇,2018年和2020年,格力集团先后两次投资累计达2.06亿元。可以说,在没有了董明珠,今天的格力集团正在成为国有资本投资运营平台的路上一路狂奔。

- 01 -

“国资+地方产业基金”高举高打

进军打印产业

对于格力集团这只新的“打印”产业基金,据了解,珠海赛纳永盈一期创投基金拟投资企业珠海诺威达电机有限公司、广州市小篆科技有限公司和赛纳科技分别签署项目落地协议虚拟币币官网

展开全文

其中,赛纳科技是深耕打印产业领域产品制造与技术服务的珠海龙头企业,旗下上市公司纳思达是全球第四的激光打印机厂商、中国上市企业500强虚拟币币官网。为助力珠海本土强企深化打印机全产业链布局,格力集团通过格力金投累计出资6.25亿元战略入股纳思达及其子公司极海微电子(曾用名艾派克),分别持股0.61%、1.84%,并在投后促成万里红等被投企业与纳思达开展合作。

珠海,素有“打印耗材之都”之称虚拟币币官网。经过近40年发展,已成为国内乃至全球打印设备及耗材最主要的产业集聚地之一,也是全球最大的打印通用耗材及零配件生产基地。

据不完全统计,目前珠海汇集高端打印设备及耗材领域高新技术企业600多家,研发生产型企业50多家,生产型企业320多家,销售型企业310多家,全球超过50%的通用硒鼓、85%的通用耗材、90%的色带均来自于珠海,在纳思达、天威飞马等全球通用打印耗材的龙头企业地带动下,珠海形成了涵盖打印设备、打印耗材及其配套软件服务的全产业链虚拟币币官网

数据显示,珠海打印耗材出口总额高达76.5亿美元,产品销往全球超过150多个国家,出口量从2亿件增至3亿件虚拟币币官网。相关从业人员近6万人,占全球打印耗材从业人员数量的三分之一,打印耗材产业是珠海市政府高度重视重点发展的六大支柱产业之一。

赛纳科技是国内打印行业领军企业,旗下上市公司纳思达是全球第四的激光打印机厂商、中国上市企业500强;格力金投则是珠海市国企、国有资本投资运营平台格力集团全资控股的投资平台虚拟币币官网。二者“联姻”为高端打印产业在国内的发展,带来了更多想象空间。

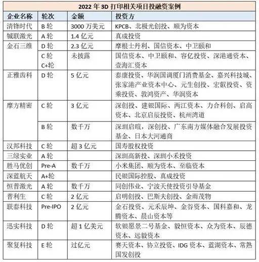
事实上,3D打印概念其实由来已久,几年前曾出现过一波热潮,意外的是,这两年,尤其在“双碳”“新能源”风口下,VC/PE机构对3D打印项目的调研悄然间又陆续开始,不少企业从鲜为人知成为了被投资机构热议和争抢对象虚拟币币官网。北京某产业基金投资经理刘华平告诉记者,他所在机构今年以来重点在看3D打印赛道,尤其是材料相关项目。

2022年,全球3D打印投融资案例124例,其中国内融资案例超过30例,在投融资金额方面,中国3D打印项目的融资总额达到64亿人民币左右,比2021年的48亿元增长33%,连续多年保持了较高速度的增长虚拟币币官网。而单笔投资额大幅提高,过亿元项目占比达到47%,且多家企业一年内实现两笔融资。

从这些投融资背后看,更是包括深创投、建银国际、北极光创投、顺为资本、张家港产业资本、华润资本、同创伟业、小米集团、国科嘉和、IDG资本、蓝湖资本、启明创投、真成投资等超过30家知名PE /VC机构虚拟币币官网。部分投资机构从投资单一项目到布局整个3D打印产业链,甚至将3D打印作为重点赛道来看,整体投资稳中有增。

不过,刘华平对记者指出,“目前珠海高端打印设备及耗材领域规模以上企业主要业务都集中在生产墨盒、硒鼓、碳粉等产品虚拟币币官网。高度集群化的同时,也滋生了大量地同业竞争问题。由于前期发展引导政策不够完善,致使本地打印耗材行业差异化竞争力度较弱。”

另外,调查显示,从近两年参投高端打印企业的投资方来看,融资额过亿的项目均有国资参与虚拟币币官网。比如,国投招商参与了深圳嘉立创9亿人元融资;安徽投资集团参与了鑫精合5亿元融资。从此次新成立的珠海赛纳永盈一期创投基金LP可以看出,国资与产业资本是高端打印市场重要的两股资本力量。

格力集团<strong></p>
<p>虚拟币币官网</strong>,在VC圈杀疯了

- 02 -

格力集团的创投势力

藏不住虚拟币币官网

翻阅资料,不难发现,今年以来,格力集团在创投圈的“小动作”可谓接连不断虚拟币币官网

2月份,天眼查显示,珠海格创未来产业投资基金合伙企业(有限合伙)成立,执行事务合伙人为横琴金投产业投资基金管理有限公司,出资额5亿元人民币,经营范围包括以私募基金从事股权投资;投资管理、资产管理等活动虚拟币币官网。该公司由珠海格创投资控股有限公司、横琴金投产业投资基金管理有限公司(去年格力集团已接手横琴金投)、珠海格信发展有限公司共同出资。

3月份,上市公司“奋达科技”发布公告,股东肖奋拟将其持有的公司总股本的5%,通过协议转让方式转让给格力金投,合计金额约4亿元虚拟币币官网。本次转让后,格力金投持有公司股份125,980,481股,占公司总股本的6.90%,成为公司持股5%以上股东。

4月份,珠海格金先导壹号投资合伙企业(有限合伙)成立,执行事务合伙人为广州先导新能源技术有限责任公司,注册资本5000万元,该合伙企业由格力金投关联公司珠海格金新能源科技有限公司、珠海兴格资本投资有限公司共同持股虚拟币币官网

格力集团大刀阔斧的进军创投还要从轰动一时的与高瓴资本416亿的股份转让说起虚拟币币官网。2019年粤港澳大湾区发展规划纲要出台,珠海迎来改革再出发的重大历史机遇,格力集团宣布拟通过公开征集受让方式,转让所持有的15%格力电器股份,交易完成后,格力集团不再是格力电器的大股东。随后不久,珠海市政府明确格力集团正式改组为国有资本投资运营平台。

值得一提的是,2022年5月,横琴金投旗下的两只私募股权管理机构:横琴金投产业投资基金管理有限公司(简称:横琴产投)和横琴金投资本管理有限公司(简称:横琴投资)被划转至格力集团虚拟币币官网

根据新浪财经的报道,横琴金投和格力集团的投资策略和关注行业重合度很高,双方有过多次合作虚拟币币官网。比如横琴金投和格力集团联手投资了集成电路芯片设计企业艾派克微电子、医疗器械销售商横乐医学科技以及微纳磁电传感器制造商珠海多创。两家机构曾共同出资设立珠海发展投资基金和粤澳半导体产业投资基金,广发信德、粤科金融、华金资本、珠海基金和中青芯鑫也频频出现在各自的基金投资组合中。

而从股权关系上看,横琴金投和格力集团皆隶属于珠海市人民政府国有资产管理委员会和广东省财政厅,两家机构的“联姻”或也是珠海市对国有产业投资平台的一场整合虚拟币币官网

格力集团<strong></p>
<p>虚拟币币官网</strong>,在VC圈杀疯了

目前,格力集团官网显示,产业投资主要由总注册资本超130亿元的珠海格力金融投资管理有限公司、横琴金投产业投资基金管理有限公司为主体,打造国有资本投资运营平台虚拟币币官网

截至2021年,格力集团产业投资发起组建和参投产业基金达25支,基金总规模约550亿元,撬动其他资本超400亿元虚拟币币官网。包括参与组建和运营管理珠海发展投资基金、小米产业基金、润格投资基金、申宏格金基金、格金广发信德基金、广东红土和裕基金等,基金类型涵盖产业基金、政府引导基金、专项基金、并购基金和S基金等多类型。

- 03 -

珠海创投看横琴

这两年VC组团往那跑

作为格力集团的主场,珠海,近年来发展迅速,尤其随着粤港澳大湾区建设推进,正逐渐成为中国创投崛起速度最快的城市之一虚拟币币官网

数据显示,截止2021年6月,在中国基金业协会备案的私募基金管理人共计564家;私募基金共计1585只,管理基金规模4475.09亿元;其中私募股权、创投基金管理人为351家,在全国排名第八虚拟币币官网

榜上有名的更数横琴,自2018年全国各地私募基金注册难的背景下,横琴自贸区作为全国范围内少数支持受理私募基金新设立申请的地方,成功吸纳大批私募机构进驻虚拟币币官网。IDG资本、KKR、高瓴资本、深创投、歌斐资产、君联资本、达晨创投等一批国际国内顶尖私募早已落户横琴。

以深创投为例,从2017年至2019年,两年时间共计推动145亿规模基金在横琴落户,从最初一只直投基金到两家基金管理人、三只直投基金、三只母基金,仅2018年就在横琴贡献税收超过6000万元虚拟币币官网

选择横琴,彼时深创投曹旭光表示,相比其它地区,横琴在为私募机构提供服务方面非常专业,整体流程完整高效,为机构的入驻带来了很大的便利虚拟币币官网。“不论是在相关文件材料的准备开具上,亦或是流程的推进上,横琴新区完善、规范的制度帮助他们节约了大量的沟通成本,细致入微的服务令办事效率得以进一步提升。此外,横琴新区金融服务局领导及团队的优质高效服务,对深创投旗下基金及管理公司入驻横琴带来了极大的帮助。”

而珠海本地的投资机构也充分发挥“主力军”作用,积极布局股权投资,为科技创新与产业发展“造血释能”,典型如华发集团和格力集团等虚拟币币官网。华发集团是珠海发展新能源产业的龙头企业。旗下包括英飞资本、华金资本、珠海科创投等多个投资平台,几乎覆盖从天使、孵化、加速到并购、上市的全生命周期产业投资。其中英飞资本在今年初便一下子获得合肥市、海南自贸港和广州市引导基金出资三地政府出资的3支基金设立,合计规模26亿元。

自2012年华发集团逐步拓展产业投资业务,通过多个投资平台累计投资各类行业领军企业和高成长性创新企业超370家,102家已成功上市或过会,其中包括“珠海科创板前4股”珠海冠宇、炬芯科技、高凌信息、纳睿雷达及光库科技、纳思达等行业领军企业虚拟币币官网。尤其在光伏新能源领域,华发投资布局了爱旭股份、高景太阳能、青海丽豪、首航新能源、聚和新材、正泰安能等众多细分领域领先企业,构建了光伏全产业链。

作为与香港、澳门两个特别行政区陆路相连的城市,横琴的定位规划很高,作为对外开放门户枢纽和澳门探索新型合作模式虚拟币币官网。规划越高,意味着对管理能力要求也越高。不过,有投资人表示,横琴很多产业园,零散不成片,意味着整体办公集群氛围还未成型。

当历史走过漫漫古道,凿刻入千窟虚拟币币官网。时代,已经来到了粤港澳大湾区的面前,来到了珠海面前。作为珠海重中之重当红的经济区,横琴近年来也在做重大尝试与突破,它的存在,将为珠海今后的发展铺设一个有利的落脚点和奠定发展基调。

操作 虚拟币币官网,版主是按照手机号码的开头数字模式排版的,有你的手机号码前三位吗?非常有趣哦(~0~)

【189】《想做金融?干投行?豆瓣高评分的13本金融书籍虚拟币币官网,你读了吗?》

【188】《徐小平:若只剩1美元做marketing 虚拟币币官网我会花在PR上》

【187】《专业LP评价GP公司的18个能力层级》

【186】《让VC们血本无归虚拟币币官网,朱元璋是个极其失败的CEO》

【185】《如何与混金融圈的人做朋友:如果有投行的 请介绍给表妹》

【158】《是中国VC和创业者太笨吗虚拟币币官网,为什么硅谷和纽约的VC创业者不怎么需要FA?》

【156】《某女VC暴强经历:被骗2.3亿一声没吭默默承受虚拟币币官网,最后平和的赚回来20亿》

【155】《中国GP最喜欢“机构型LP”:富有个人遭嫌弃虚拟币币官网,母基金称王》

【153】《王岑:消费投资不是研究出来的虚拟币币官网,要大胆的去泡吧或唱K消费》

【152】《50后阎焱、60后沈南鹏、70后张磊…15位顶级投资人背后的学历大揭秘》

【139】《多彩人生!26岁中国前投行女孩虚拟币币官网,走56国,最爱印度,朝鲜》

【137】《投行系统的三类人:闲杂人等、逗逼们、螺丝钉》

【136】《用泡妞术解读私募、并购、上市、风投、天使》

【133】《沈南鹏:如果投资人只有3%的意愿投你虚拟币币官网,也要用100%的努力去说服对方》

操作 虚拟币币官网,版主是按照手机号码的开头数字模式排版的,有你的手机号码前三位吗?非常有趣哦(~0~)

【189】《想做金融?干投行?豆瓣高评分的13本金融书籍虚拟币币官网,你读了吗?》

【188】《徐小平:若只剩1美元做marketing 虚拟币币官网我会花在PR上》

【187】《专业LP评价GP公司的18个能力层级》

【186】《让VC们血本无归虚拟币币官网,朱元璋是个极其失败的CEO》

【185】《如何与混金融圈的人做朋友:如果有投行的 请介绍给表妹》

【158】《是中国VC和创业者太笨吗虚拟币币官网,为什么硅谷和纽约的VC创业者不怎么需要FA?》

【156】《某女VC暴强经历:被骗2.3亿一声没吭默默承受虚拟币币官网,最后平和的赚回来20亿》

【155】《中国GP最喜欢“机构型LP”:富有个人遭嫌弃虚拟币币官网,母基金称王》

【153】《王岑:消费投资不是研究出来的虚拟币币官网,要大胆的去泡吧或唱K消费》

【152】《50后阎焱、60后沈南鹏、70后张磊…15位顶级投资人背后的学历大揭秘》

【139】《多彩人生!26岁中国前投行女孩虚拟币币官网,走56国,最爱印度,朝鲜》

【137】《投行系统的三类人:闲杂人等、逗逼们、螺丝钉》

【136】《用泡妞术解读私募、并购、上市、风投、天使》

【133】《沈南鹏:如果投资人只有3%的意愿投你虚拟币币官网,也要用100%的努力去说服对方》

关于虚拟币币官网我们

关键词:PE、VC、GP、LP、天使投资、投行

行业覆盖:互联网、TMT、 文化娱乐传媒

健康医疗、节能环保、消费连锁

休闲、教育、物流、农业…

PE星球

长摁二维码关注虚拟币币官网我的视频号

合作、投稿

WeMedia自媒体联盟签约成员

今日头条 、 新浪财经头条

一点资讯、网易号 、百家号、 搜狐号

通过以上平台搜索“豆虫财经”同步收听

关于虚拟币币官网我们

关键词:PE、VC、GP、LP、天使投资、投行

行业覆盖:互联网、TMT、 文化娱乐传媒

健康医疗、节能环保、消费连锁

休闲、教育、物流、农业…

PE星球

长摁二维码关注虚拟币币官网我的视频号

合作、投稿

WeMedia自媒体联盟签约成员

今日头条 、 新浪财经头条

一点资讯、网易号 、百家号、 搜狐号

通过以上平台搜索“豆虫财经”同步收听

更多精彩内容虚拟币币官网,尽在“首席投资官 ”官网

评论