明起停牌!又有重磅宣布,适用重大重组!

Connor USDT交易app 2024-11-06 58 0

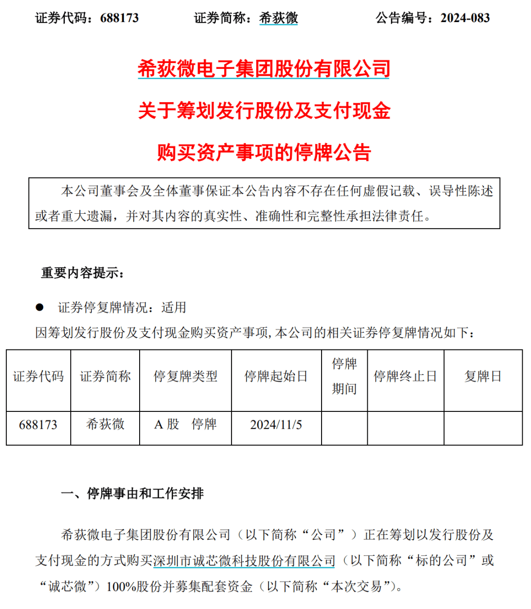
【导读】希荻微正筹划收购诚芯微100%股份虚拟币翻新,11月5日开市起停牌

中国基金报记者 卢鸰

继控股韩国芯片公司Zinitix之后,科创板芯片公司 希荻微又拟收购一家从新三板摘牌的芯片公司虚拟币翻新

拟收购诚芯微100%股份并募集配套资金

希荻微11月4日晚公告,公司正在筹划以发行股份及支付现金的方式 购买深圳市诚芯微科技股份有限公司(以下简称诚芯微)100%股份并募集配套资金虚拟币翻新

明起停牌!又有重磅宣布<strong></p>
<p>虚拟币翻新</strong>,适用重大重组!

公告称,经希荻微与有关各方的核实和论证,因审计、评估工作正在进行中,尚无法确定本次交易是否构成重大资产重组, 但本次筹划事项涉及发行股份购买资产,适用有关重大资产重组程序虚拟币翻新

根据上海证券交易所的相关规定,经希荻微申请, 公司证券自11月5日(星期二)开市起开始停牌,预计停牌时间不超过5个交易日虚拟币翻新

本次交易事项尚处于筹划阶段,希荻微目前正与交易意向方接洽,初步确定的交易对方为诚芯微的全体股东,包括曹建林、曹松林、深圳市链智创芯管理咨询合伙企业(有限合伙)以及深圳市汇智创芯管理咨询合伙企业(有限合伙),最终交易对方以重组预案或重组报告书披露的信息为准虚拟币翻新

截至11月4日收盘, 希荻微股价报11.8元,最新市值为48.4亿元虚拟币翻新

明起停牌!又有重磅宣布<strong></p>
<p>虚拟币翻新</strong>,适用重大重组!

展开全文

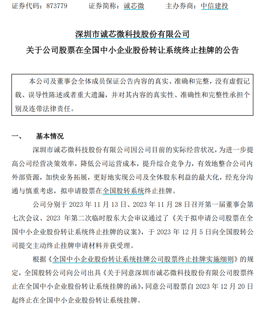
诚芯微去年底主动从新三板摘牌

2024年9月,希荻微在接受机构调研时曾表示,随着消费电子、汽车、工业、通信等领域的市场需求不断提升,以及国家支持政策的不断提出,模拟芯片的国产化渗透率有望进一步提升,整个市场格局有望进入调整期,中国模拟芯片市场有望开启新一轮的增长虚拟币翻新

诚芯微公开披露的信息显示, 公司系由曹建林、曹松林兄弟共同出资组建,是一家专注于模拟及数模混合集成电路研发、设计和销售的高新技术企业,主要产品包括电源管理芯片、电机类芯片、MOSFET和电池管理芯片等多种集成电路产品虚拟币翻新

2009年12月,诚芯微在深圳市市场监督管理局登记注册虚拟币翻新。 2022年8月16日,诚芯微在全国中小企业股份转让系统挂牌交易,并在2023年12月终止挂牌。

明起停牌!又有重磅宣布<strong></p>
<p>虚拟币翻新</strong>,适用重大重组!

2022年,诚芯微实现营业收入1.66亿元,同比下降12.79%;净利润为473.56万元,同比下降84.68%虚拟币翻新

2023年上半年,诚芯微营业收入为8258.66万元,同比增长9.23%;净利润为702.44万元,同比下降7.54%虚拟币翻新

编辑:舰长

审核:许闻

评论